|
企业事业环境信息公开目录明细
|
|
一、基础信息
|
|
单位名称
|
甘肃省甘南州玛曲县黄金冶炼厂
|
|
生产地址
|
玛曲县乔干路397号
|
|
法定代表人
|
忠泽
|
组织机构代码证
|
91623025719037621T
|
|
联系方式
|
区号
|
0941
|
|
电话号码
|
6121010
|
|
联系人
|
常骏
|
|
传真号码
|
0941-6123356
|
|
邮政编码
|
747300
|
|
生产经营和管理服务的主要内容
(经营范围)
|
主要产品为黄金成品,我厂所有生产活动全部经相关部门批准后开展经营活动。
|
|
主要产品
|
产品名称
|
计量单位
|
实际年产量
|
|
1黄金成品
|
1.2吨
|
1.2吨
|
|
2
|
|
|
|
3
|
|
|
|
4
|
|
|
|
二、排污信息
|
|
(一)废水污染物信息表
|
|
排污口信息
|
废水执行标准
|
《污水综合排放标准》(GB8978-1996)
|
允许排放的废水总量(t/a)
|
0
|
|
排放口编号
|
分布位置
|
排放污染物种类
|
排放去向类型
|
|
1.DJ-01
|
电解污水处理车间
|
镉、六价铬、汞、铅、砷
|
循环利用无外排
|
|
2
|
|
|
|
|
污染物信息
|
污染物名称
|
排放标准
|
排放浓度
|
排放总量
|
|
1
|
|
|
|
|
2
|
|
|
|
|
监测信息
|
监测时间
|
监测报告编号
|
超标情况
|
|
1
|
|
|
|
2
|
|
|
|
(二)废气污染物信息表
|
|
排污口信息
|
废气执行标准
|
|
|
排放口编号
|
分布位置
|
排放污染物种类
|
排放去向类型
|
|
1.
|
|
|
|
|
2.
|
|
|
|
|
|
|
|
|
|
污染物信息
|
污染物名称
|
排放标准
|
排放浓度
|
排放总量
|
|
1.
|
|
|
|
|
2.
|
|
|
|
|
监测信息
|
监测时间
|
监测报告编号
|
超标情况
|
|
1.2017-6-
|
|
无
|
|
2.2017-10-
|
|
无
|
|
(三)危险废物信息表
|
|
废物名称
|
产生量
|
贮存量
|
规范转移量
|
倾倒丢弃量
|
|
1.无机氰化物废物
|
20T
|
40t
|
17.58T
|
0
|
|
|
|
|
|
|
|
|
|
|
|
|
|
|
|
|
|
|
|
|
|
|
|
|
|
|
|
|
|
|
|
|
|
|
|
|
|
|
|
|
|
|
|
(四)噪声污染物信息表
|
|
噪声执行标准
|
GB12348-2008 一类标准
|
|
监测信息
|
监测时间
|
监测报告编号
|
超标情况
|
|
1.2017-4-21
|
ZKJC-M20170437
|
无
|
|
2.2017-8-7
|
ZKJC-M20170882-1R
|
无
|
|
三、防治污染设施的建设和运行情况
|
|
(一)废水防治污染设施
|
|
序号
|
设施名称
|
总投资额(万元)
|
建设日期(年/月)
|
投运日期(年/月)
|
运营单位
|
处理工艺
|
设计处理能力(t/d)
|
实际处理量(t/d)
|
运行小时(h/d)
|
|
1
|
废水处理站
|
215
|
2015/4
|
2015/8
|
玛曲县冶炼厂
|
化学法
|
50
|
24
|
6.25
|
|
|
|
|
|
|
|
|
|
|
|
|
(二)废气防治污染设施
|
|
序号
|
设施名称
|
总投资额(万元)
|
建设日期(年/月)
|
投运日期(年/月)
|
运营单位
|
处理工艺
|
设计处理能力(m3/h)
|
实际处理量(m3/h)
|
运行小时(h/d)
|
|
1
|
|
|
|
|
|
|
|
|
|
|
2
|
|
|
|
|
|
|
|
|
|
|
3
|
|
|
|
|
|
|
|
|
|
|
(三)噪声防治污染设施
|
|
序号
|
设施名称
|
总投资额(万元)
|
建设日期(年/月)
|
投运日期(年/月)
|
处理工艺
|
|
1
|
|
|
|
|
|
|
|
|
|
|
|
|
|
四、建设项目环境影响评价及其他环境保护行政许可情况
|
|
序号
|
环保行政许可文件题名
|
批复单位
|
批复日期
|
批复编号
|
提供批复意见(扫描件)
|
备注
|
|
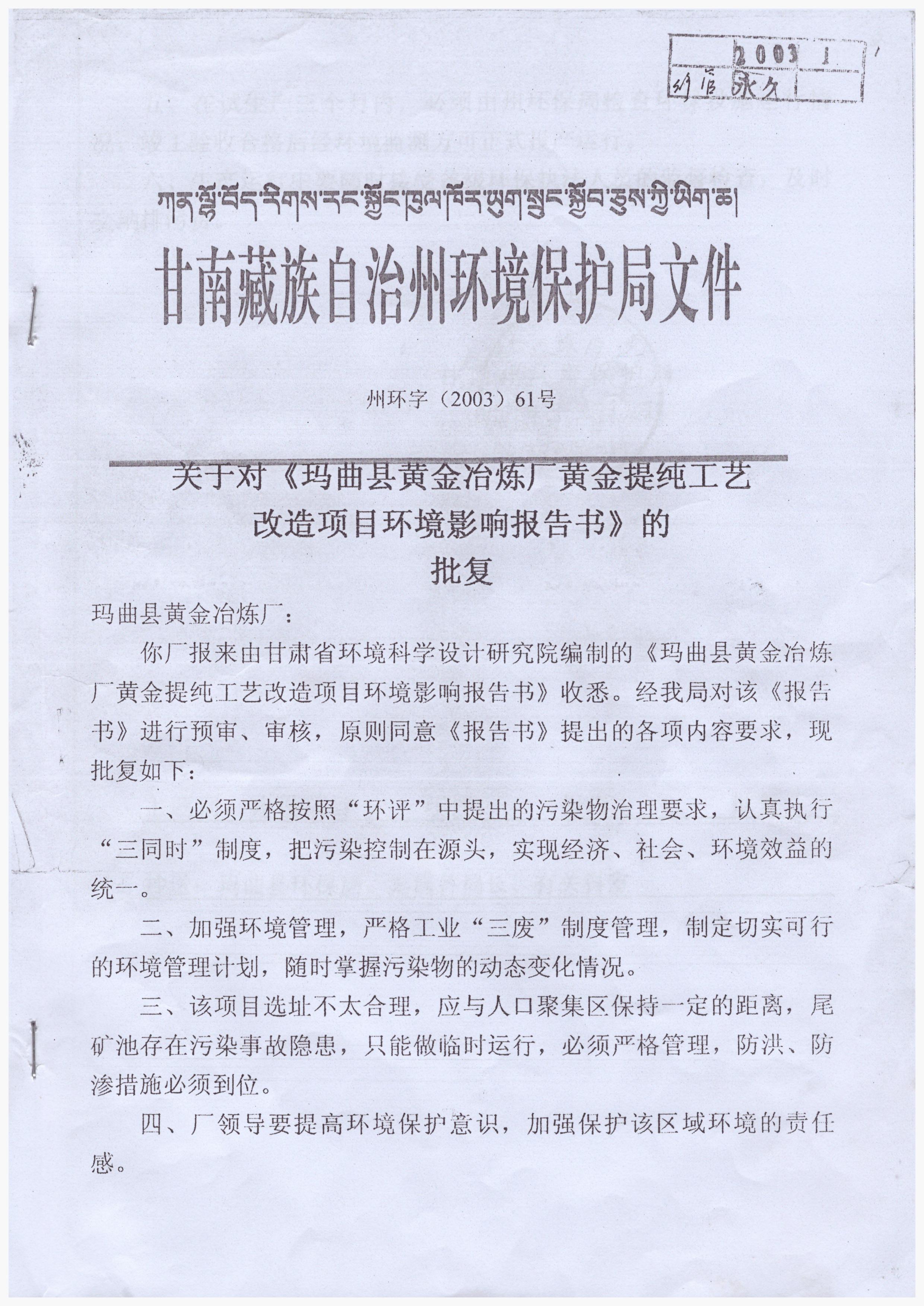
1
|
玛曲县黄金冶炼厂黄金提纯工艺改造项目环境影响评价报告
|
甘南州环境保护局
|
2003年12月8日
|
州环字[2003]61号
|
|
|
|
|
|
|
|
|
|
|
|
|
|
|
|
|
|
|
|
|
|
|
|
|
|
|
|
|
|
|
|
|
|
|
|
|
|
|
|
|
|
|
 
环保行政许可文件包括:建设项目环境影响评价、环保验收文件、排污许可证等。
|
五、突发环境事件应急预案情况
|
|
环境事件应急预案编制情况
|
已编制(提供编制文本,扫描件)
|

|
六、环境自行监测方案情况
|
|
|
环境自行监测方案编制情况
|
已编制(需提供文本。扫描件)
|
|